armi.nucDirectory.nuclideBases module

This module provides access to fundamental nuclide information to be used throughout the framework and applications.

Implementation: Isotopes and isomers can be queried by name, label, MC2-3 ID, MCNP ID, and AAAZZZS ID. I_ARMI_ND_ISOTOPES0
requirements: R_ARMI_ND_ISOTOPES

The nuclideBases module defines the NuclideBase class which is used to organize and store metadata about each nuclide. The metadata is read from a provided nuclides.dat file, which contains metadata for thousands of isotopes. The module also contains classes for special types of nuclides, including DummyNuclideBase for dummy nuclides, LumpNuclideBase, for lumped fission product nuclides, and NaturalNuclideBase for when data is given collectively for an element at natural abundance rather than for individual isotopes.

The NuclideBase provides a data structure for information about a single nuclide, including the atom number, atomic weight, element, isomeric state, half-life, and name.

The nuclideBases module provides a factory and associated functions for instantiating the NuclideBase objects. It is expected that during a simulation, the Reactor will contain an instance of NuclideBases to handle building the nuclide data dictionaries, including:

  • elements (collection of Element objects)

  • instances (list of INuclide objects)

  • byName (keyed by name, e.g., U235)

  • byDBName (keyed by database name, e.g., nU235)

  • byLabel (keyed by label, e.g., U235)

  • byMcc2Id (keyed by MC2-2 ID, e.g., U-2355)

  • byMcc3Id (keyed by MC2-3 ID, e.g., U235_7)

  • byMcc3IdEndfbVII0 (keyed by MC2-3 ID, e.g., U235_7)

  • byMcc3IdEndfbVII1 (keyed by MC2-3 ID, e.g., U235_7)

  • byMcnpId (keyed by MCNP ID, e.g., 92235)

  • byAAAZZZSId (keyed by AAAZZZS, e.g., 2350920)

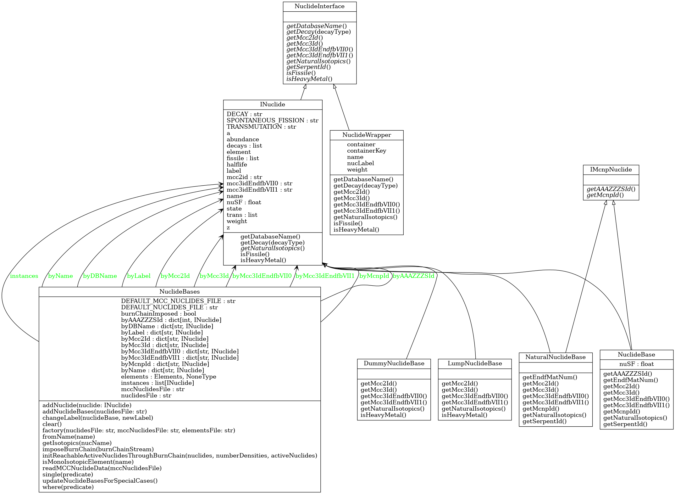
The nuclide class structure is outlined here.

../_images/pyr_classes_armi.nucDirectory.nuclideBases.png

Class inheritance diagram for INuclide.

Examples

>>> r = Reactor("ExampleReactor", bp)
>>> r.nuclideBases.byName["U235"]
<NuclideBase U235:  Z:92, A:235, S:0, W:2.350439e+02, Label:U235>, HL:2.22160758861e+16, Abund:7.204000e-03>
>>> r.nuclideBases.byLabel["U235"]
<NuclideBase U235:  Z:92, A:235, S:0, W:2.350439e+02, Label:U235>, HL:2.22160758861e+16, Abund:7.204000e-03>

Retrieve U-235 by the MC2-2 ID:

>>> r.nuclideBases.byMcc2Id["U-2355"]
<NuclideBase U235:  Z:92, A:235, S:0, W:2.350439e+02, Label:U235>, HL:2.22160758861e+16, Abund:7.204000e-03>

Retrieve U-235 by the MC2-3 ID:

>>> r.nuclideBases.byMcc3IdEndfVII0["U235_7"]
<NuclideBase U235:  Z:92, A:235, S:0, W:2.350439e+02, Label:U235>, HL:2.22160758861e+16, Abund:7.204000e-03>

Retrieve U-235 by the MCNP ID:

>>> r.nuclideBases.byMcnpId["92235"]
<NuclideBase U235:  Z:92, A:235, S:0, W:2.350439e+02, Label:U235>, HL:2.22160758861e+16, Abund:7.204000e-03>

Retrieve U-235 by the AAAZZZS ID:

>>> r.nuclideBases.byAAAZZZSId["2350920"]
<NuclideBase U235:  Z:92, A:235, S:0, W:2.350439e+02, Label:U235>, HL:2.22160758861e+16, Abund:7.204000e-03>

Notes

Currently, this module contains a lot of data in the global scope. But ARMI is in the process of encapsulating this data, moving it out of the global scope, making it part of the reactor data model, and making it configurable via Settings. Pardon the mess during this transition.

class armi.nucDirectory.nuclideBases.NuclideInterface[source]

Bases: object

An abstract nuclide implementation which defining various methods required for a nuclide object.

getDatabaseName()[source]

Return the the nuclide label for the ARMI database (i.e. “nPu239”).

getDecay(decayType)[source]

Return a DecayMode object.

Parameters:

decType (str) – Name of decay mode, e.g. ‘sf’, ‘alpha’

Returns:

decay

Return type:

DecayModes

getMcc2Id()[source]

Return the MC2-2 nuclide identification label based on the ENDF/B-V.2 cross section library.

getMcc3Id()[source]

Return the MC2-3 nuclide identification label based on the ENDF/B-VII.1 cross section library.

getMcc3IdEndfbVII0()[source]

Return the MC2-3 nuclide identification label based on the ENDF/B-VII.0 cross section library.

getMcc3IdEndfbVII1()[source]

Return the MC2-3 nuclide identification label based on the ENDF/B-VII.1 cross section library.

getSerpentId()[source]

Get the Serpent nuclide identification label.

getNaturalIsotopics()[source]

Return the natural isotopics root Element.

isFissile()[source]

Return boolean value indicating whether this nuclide is fissile.

isHeavyMetal()[source]

Return boolean value indicating whether this nuclide is a heavy metal.

class armi.nucDirectory.nuclideBases.NuclideWrapper(container, key)[source]

Bases: NuclideInterface

A nuclide wrapper class, used as a base class for nuclear data file nuclides.

property name

Return the underlying nuclide’s name (i.e. “PU239”).

Notes

The nuclide name consists of the capitalized 2 character element symbol and atomic mass number.

property weight

Get the underlying nuclide’s weight.

getDatabaseName()[source]

Get the database name of the underlying nuclide (i.e. “nPu239”).

getDecay(decayType)[source]

Return a DecayMode object.

Parameters:

decType (str) – Name of decay mode, e.g. ‘sf’, ‘alpha’

Returns:

decay

Return type:

DecayModes

getMcc2Id()[source]

Return the MC2-2 nuclide based on the ENDF/B-V.2 cross section library.

getMcc3Id()[source]

Return the MC2-3 nuclide based on the ENDF/B-VII.1 cross section library.

getMcc3IdEndfbVII0()[source]

Return the MC2-3 nuclide based on the ENDF/B-VII.0 cross section library.

getMcc3IdEndfbVII1()[source]

Return the MC2-3 nuclide based on the ENDF/B-VII.1 cross section library.

getNaturalIsotopics()[source]

Return the natural isotopics root Element.

isFissile()[source]

Return boolean indicating whether or not the underlying nuclide is fissle.

isHeavyMetal()[source]

Return boolean indicating whether or not the underlying nuclide is a heavy metal.

class armi.nucDirectory.nuclideBases.INuclide(element, a, state, weight, abundance, halflife, name, label, mcc2id=None, mcc3idEndfbVII0=None, mcc3idEndfbVII1=None)[source]

Bases: NuclideInterface

Nuclide interface, the base of all nuclide objects.

Variables:
  • z (int) – Number of protons.

  • a (int) – Number of nucleons.

  • state (int) – Indicates excitement, 1 is more excited than 0.

  • abundance (float) – Isotopic fraction of a naturally occurring nuclide. The sum of all nuclide abundances for a naturally occurring element should be 1.0. This is atom fraction, not mass fraction.

  • name (str) – ARMI’s unique name for the given nuclide.

  • label (str) – ARMI’s unique 4 character label for the nuclide. These are not human readable, but do not lose any information. The label is effectively the Element.symbol padded to two characters, plus the mass number (A) in base-26 (0-9, A-Z). Additional support for meta-states is provided by adding 100 * the state to the mass number (A).

  • nuSF (float) – Neutrons released per spontaneous fission. This should probably be moved at some point.

Create an instance of an INuclide.

Warning

Do not call this constructor directly; use the factory instead.

fissile = ['U235', 'PU239', 'PU241', 'AM242M', 'CM244', 'U233']
TRANSMUTATION = 'transmutation'
DECAY = 'decay'
SPONTANEOUS_FISSION = 'nuSF'
getDecay(decayType)[source]

Get a DecayMode.

Retrieve the first DecayMode matching the specified decType.

Parameters:

decType (str) – Name of decay mode e.g. ‘sf’, ‘alpha’

Returns:

decay

Return type:

DecayModes

isFissile()[source]

Determine if the nuclide is fissile.

Returns:

answer – True if the INuclide is fissile, otherwise False.

Return type:

bool

getNaturalIsotopics()[source]

Gets the naturally occurring nuclides for this nuclide.

Abstract method, see concrete types for implementation.

Returns:

nuclides – List of INuclides

Return type:

list

getDatabaseName()[source]

Get the name of the nuclide used in the database (i.e. “nPu239”).

isHeavyMetal()[source]
class armi.nucDirectory.nuclideBases.IMcnpNuclide[source]

Bases: object

Abstract class for retrieving nuclide identifiers for the MCNP software.

getMcnpId()[source]

Return a string that represents a nuclide label for a material card in MCNP.

getAAAZZZSId()[source]

Return a string that is ordered by the mass number, A, the atomic number, Z, and the isomeric state, S.

class armi.nucDirectory.nuclideBases.NuclideBase(element, a, weight, abundance, state, halflife)[source]

Bases: INuclide, IMcnpNuclide

Represents an individual nuclide/isotope.

Implementation: Isotopes and isomers can be queried by name and label. I_ARMI_ND_ISOTOPES1
signature: NuclideBase
requirements: R_ARMI_ND_ISOTOPES

The NuclideBase class provides a data structure for information about a single nuclide, including the atom number, atomic weight, element, isomeric state, half-life, and name. The class contains static methods for creating an internal ARMI name or label for a nuclide. There are instance methods for generating the nuclide ID for external codes, e.g. MCNP or Serpent, and retrieving the nuclide ID for MC2-2 or MC2-3. There are also instance methods for generating an AAAZZZS ID and an ENDF MAT number.

getNaturalIsotopics()[source]

Gets the natural isotopics root Element.

Gets the naturally occurring nuclides for this nuclide.

Returns:

nuclides – List of INuclides

Return type:

list

getMcc2Id()[source]

Return the MC2-2 nuclide identification label based on the ENDF/B-V.2 cross section library.

Implementation: Isotopes and isomers can be queried by MC2-2 ID. I_ARMI_ND_ISOTOPES2
signature: getMcc2Id
requirements: R_ARMI_ND_ISOTOPES

This method returns the mcc2id attribute of a NuclideBase instance. This attribute is initially populated by reading from the mcc-nuclides.yaml file in the ARMI resources folder.

getMcc3Id()[source]

Return the MC2-3 nuclide identification label based on the ENDF/B-VII.1 cross section library.

getMcc3IdEndfbVII0()[source]

Return the MC2-3 nuclide identification label based on the ENDF/B-VII.0 cross section library.

Implementation: Isotopes and isomers can be queried by MC2-3 ENDF/B-VII.0 ID. I_ARMI_ND_ISOTOPES3
signature: getMcc3IdEndfbVII0
requirements: R_ARMI_ND_ISOTOPES

This method returns the mcc3idEndfbVII0 attribute of a NuclideBase instance. This attribute is initially populated by reading from the mcc-nuclides.yaml file in the ARMI resources folder.

getMcc3IdEndfbVII1()[source]

Return the MC2-3 nuclide identification label based on the ENDF/B-VII.1 cross section library.

Implementation: Isotopes and isomers can be queried by MC2-3 ENDF/B-VII.1 ID. I_ARMI_ND_ISOTOPES7
signature: getMcc3IdEndfbVII1
requirements: R_ARMI_ND_ISOTOPES

This method returns the mcc3idEndfbVII1 attribute of a NuclideBase instance. This attribute is initially populated by reading from the mcc-nuclides.yaml file in the ARMI resources folder.

getMcnpId()[source]

Gets the MCNP label for this nuclide.

Implementation: Isotopes and isomers can be queried by MCNP ID. I_ARMI_ND_ISOTOPES4
signature: getMcnpId
requirements: R_ARMI_ND_ISOTOPES

This method generates the MCNP ID for an isotope using the standard MCNP format based on the atomic number A, number of protons Z, and excited state. The implementation includes the special rule for Am-242m, which is 95242. 95642 is used for the less common ground state Am-242.

Returns:

id – The MCNP ID e.g. 92235, 94239, 6000

Return type:

str

getAAAZZZSId()[source]

Return a string that is ordered by the mass number, A, the atomic number, Z, and the isomeric state, S.

Implementation: Isotopes and isomers can be queried by AAAZZZS ID. I_ARMI_ND_ISOTOPES5
signature: getAAAZZZSId
requirements: R_ARMI_ND_ISOTOPES

This method generates the AAAZZZS format ID for an isotope. Where AAA is the mass number, ZZZ is the atomic number, and S is the isomeric state. This is a general format independent of any code that precisely defines an isotope or isomer.

Notes

An example would be for U235, where A=235, Z=92, and S=0, returning 2350920.

getSerpentId()[source]

Returns the SERPENT style ID for this nuclide.

Returns:

id – The ID of this nuclide based on it’s elemental name, weight, and state, eg U-235, Te-129m.

Return type:

str

getEndfMatNum()[source]

Gets the ENDF MAT number.

MAT numbers are defined as described in section 0.4.1 of the NJOY manual. Basically, it’s Z * 100 + I where I is an isotope number. I=25 is defined as the lightest known stable isotope of element Z, so for Uranium, Z=92 and I=25 refers to U234. The values of I go up by 3 for each mass number, so U235 is 9228. This leaves room for three isomeric states of each nuclide.

Returns:

id – The MAT number e.g. 9237 for U238

Return type:

str

class armi.nucDirectory.nuclideBases.NaturalNuclideBase(name, element)[source]

Bases: INuclide, IMcnpNuclide

Represents an individual nuclide/isotope that is naturally occurring.

Notes

This is meant to represent the combination of all naturally occurring nuclides within an element. The abundance is forced to zero here so that it does not have any interactions with the NuclideBase objects.

getNaturalIsotopics()[source]

Gets the natural isotopics root Element.

Gets the naturally occurring nuclides for this nuclide.

Returns:

nuclides – List of INuclides.

Return type:

list

getMcnpId()[source]

Gets the MCNP ID for this element.

Returns:

id – The MCNP ID e.g. 1000, 92000. Not zero-padded on the left.

Return type:

str

getMcc2Id()[source]

Return the MC2-2 nuclide identification label based on the ENDF/B-V.2 cross section library.

getMcc3Id()[source]

Return the MC2-3 nuclide identification label based on the ENDF/B-VII.1 cross section library.

getMcc3IdEndfbVII0()[source]

Return the MC2-3 nuclide identification label based on the ENDF/B-VII.0 cross section library.

getMcc3IdEndfbVII1()[source]

Return the MC2-3 nuclide identification label based on the ENDF/B-VII.1 cross section library.

getSerpentId()[source]

Gets the SERPENT ID for this natural nuclide.

Returns:

id – SERPENT ID: C-nat, Fe-nat`

Return type:

str

getEndfMatNum()[source]

Get the ENDF mat number for this element.

class armi.nucDirectory.nuclideBases.DummyNuclideBase(element, name, weight)[source]

Bases: INuclide

Represents a dummy/placeholder nuclide within the system.

Notes

This may be used to store mass from a depletion calculation, specifically in the instances where the burn chain is truncated.

getNaturalIsotopics()[source]

Gets the natural isotopics, an empty iterator.

Gets the naturally occurring nuclides for this nuclide.

Returns:

empty – An empty generator

Return type:

iterator

isHeavyMetal()[source]
getMcc2Id()[source]

Return the MC2-2 nuclide identification label based on the ENDF/B-V.2 cross section library.

getMcc3Id()[source]

Return the MC2-3 nuclide identification label based on the ENDF/B-VII.1 cross section library.

getMcc3IdEndfbVII0()[source]

Return the MC2-3 nuclide identification label based on the ENDF/B-VII.0 cross section library.

getMcc3IdEndfbVII1()[source]

Return the MC2-3 nuclide identification label based on the ENDF/B-VII.1 cross section library.

class armi.nucDirectory.nuclideBases.LumpNuclideBase(element, name, weight)[source]

Bases: INuclide

Represents a combination of many nuclides from NuclideBases into a single lumped nuclide.

See also

armi.physics.neutronics.fissionProduct

Describes what nuclides LumpNuclideBase is expend to.

getNaturalIsotopics()[source]

Gets the natural isotopics, an empty iterator.

Gets the naturally occurring nuclides for this nuclide.

Returns:

empty – An empty generator

Return type:

iterator

isHeavyMetal()[source]
getMcc2Id()[source]

Return the MC2-2 nuclide identification label based on the ENDF/B-V.2 cross section library.

getMcc3Id()[source]

Return the MC2-3 nuclide identification label based on the ENDF/B-VII.1 cross section library.

getMcc3IdEndfbVII0()[source]

Return the MC2-3 nuclide identification label based on the ENDF/B-VII.0 cross section library.

getMcc3IdEndfbVII1()[source]

Return the MC2-3 nuclide identification label based on the ENDF/B-VII.1 cross section library.

armi.nucDirectory.nuclideBases.initReachableActiveNuclidesThroughBurnChain(nuclides, numberDensities, activeNuclides)[source]

Pass through to NuclideBases.initReachableActiveNuclidesThroughBurnChain() for the global NuclideBases object.

armi.nucDirectory.nuclideBases.getIsotopics(nucName)[source]

Pass through to NuclideBases.getIsotopics() for the global NuclideBases object.

armi.nucDirectory.nuclideBases.fromName(name)[source]

Pass through to NuclideBases.fromName() for the global NuclideBases object.

armi.nucDirectory.nuclideBases.isMonoIsotopicElement(name)[source]

Pass through to NuclideBases.isMonoIsotopicElement() for the global NuclideBases object.

armi.nucDirectory.nuclideBases.where(predicate)[source]

Pass through to NuclideBases.where() for the global NuclideBases object.

armi.nucDirectory.nuclideBases.single(predicate)[source]

Pass through to NuclideBases.single() for the global NuclideBases object.

armi.nucDirectory.nuclideBases.changeLabel(nuclideBase, newLabel)[source]

Pass through to NuclideBases.changeLabel() for the global NuclideBases object.

armi.nucDirectory.nuclideBases.getDepletableNuclides(activeNuclides, obj)[source]

Get nuclides in this object that are in the burn chain.

armi.nucDirectory.nuclideBases.imposeBurnChain(burnChainStream)[source]

Pass through to NuclideBases.imposeBurnChain() for the global NuclideBases object.

armi.nucDirectory.nuclideBases.factory()[source]

Pass through to NuclideBases.factory() for the global NuclideBases object.

armi.nucDirectory.nuclideBases.addNuclideBases()[source]

Pass through to NuclideBases.addNuclideBases() for the global NuclideBases object.

armi.nucDirectory.nuclideBases.readMCCNuclideData()[source]

Pass through to NuclideBases.readMCCNuclideData() for the global NuclideBases object.

armi.nucDirectory.nuclideBases.updateNuclideBasesForSpecialCases()[source]

Pass through to NuclideBases.updateNuclideBasesForSpecialCases() for the global NuclideBases object.

armi.nucDirectory.nuclideBases.addGlobalNuclide(nuclide: NuclideBase)[source]

Pass through to NuclideBases.addNuclide() for the global NuclideBases object.

armi.nucDirectory.nuclideBases.destroyGlobalNuclides()[source]

Pass through to NuclideBases.clear() for the global NuclideBases object.

class armi.nucDirectory.nuclideBases.NuclideBases(nuclidesFile=None, mccNuclidesFile=None)[source]

Bases: object

A container for all the nuclide information in the simulation.

By design, you would only expect to have one instance of this object in memory during a simulation.

Variables:
  • burnChainImposed (bool) – Have we applied transmutation and decay data to each nuclide?

  • instances (list[INuclide]) – A simple list of the nuclides in this class.

  • byName (dict[str, INuclide]) – A dictionary of the nuclides in this class, keyed by name, e.g., “U235”.

  • byDBName (dict[str, INuclide]) – A dictionary of the nuclides in this class, keyed by database name, e.g., “nU235”.

  • byLabel (dict[str, INuclide]) – A dictionary of the nuclides in this class, keyed by label, e.g., “U235”.

  • byMcc2Id (dict[str, INuclide]) – A dictionary of the nuclides in this class, keyed by MC2-2 ID, e.g., “U-2355”.

  • byMcc3Id (dict[str, INuclide]) – A dictionary of the nuclides in this class, keyed by MC2-3 ID, e.g., “U235_7”. (This exists for backwards compat. Identical to byMcc3IdEndfbVII1.)

  • byMcc3IdEndfbVII0 (dict[str, INuclide]) – A dictionary of the nuclides in this class, keyed by MC2-3 ID, e.g., “U235_7”.

  • byMcc3IdEndfbVII1 (dict[str, INuclide]) – A dictionary of the nuclides in this class, keyed by MC2-3 ID, e.g., “U235_7”.

  • byMcnpId (dict[str, INuclide]) – A dictionary of the nuclides in this class, keyed by MCNP ID, e.g., 92235.

  • byAAAZZZSId (dict[int, INuclide]) – A dictionary of the nuclides in this class, keyed by AAAZZZS, e.g., 2350920.

  • elements (Elements) – A container for all the atomics elements information in the simulation.

  • nuclidesFile (str) – File path to the custom ARMI “nuclides.dat” file, containing a plain text description of all the nuclides to be modeled including: Z, number of neutrons, mass number, amu, natural abundance, half life and nu-bar and more.

  • mccNuclidesFile (str) – File path to the “mcc-nuclides.yaml” file, containing nuclides defined by the MC2-2 and MC2-3 codes, with various ENDF/B-V mappings.

DEFAULT_NUCLIDES_FILE = '/home/runner/work/armi/armi/armi/resources/nuclides.dat'
DEFAULT_MCC_NUCLIDES_FILE = '/home/runner/work/armi/armi/armi/resources/mcc-nuclides.yaml'
clear()[source]

Empty all the data containers in this object.

addNuclide(nuclide: INuclide)[source]

Add an element to the dictionaries in this class.

factory(nuclidesFile: str = None, mccNuclidesFile: str = None, elementsFile: str = None)[source]

Reads data files to instantiate the INuclides.

Reads NIST, MC**2 and burn chain data files to instantiate the INuclides. Also clears and fills in the class attibues: instances, byName, byLabel, byMcc3IdEndfbVII0, and byMcc3IdEndfbVII1. This method is automatically run upon initializing the class, hence it is not usually necessary to re-run it unless there is a change to the data files, which should not happen during run time, or a bad :py:class`INuclide` is created.

Parameters:
  • nuclidesFile (str) – File path to the custom ARMI “nuclides.dat” file, containing a plain text description of all nuclides to be modeled including: Z, number of neutrons, mass number, AMU, natural abundance, half life, nu-bar and more.

  • mccNuclidesFile (str) – File path to the “mcc-nuclides.yaml” file, containing nuclides defined by the MC2-2 and MC2-3 codes, with various ENDF/B-V mappings.

  • elementsFile (str) – File path to the custom ARMI “elements.dat” file.

Notes

This cannot be run more than once. NuclideBase instances are used throughout the ARMI ecosystem and are even class attributes in some cases. Re-instantiating them would orphan any existing ones and break everything.

initReachableActiveNuclidesThroughBurnChain(nuclides, numberDensities, activeNuclides)[source]

March through the depletion chain and find all nuclides that can be reached by depleting nuclides passed in.

This limits depletion to the smallest set of nuclides that matters.

Parameters:
  • nuclides (np.array, dtype="S6") – Starting array of nuclide names

  • numberDensities (np.array, dtype=np.float64) – Starting array of number densities

  • activeNuclides (OrderedSet) – Active nuclides defined on the reactor blueprints object. See: armi.reactor.blueprints.py

getIsotopics(nucName)[source]

Expand elemental nuc name to isotopic nuc bases.

fromName(name)[source]

Return a nuclide from its name.

isMonoIsotopicElement(name)[source]

Return true if this is the only naturally occurring isotope of its element.

where(predicate)[source]

Return all INuclides objects matching a condition.

Returns an iterator of INuclides matching the specified condition.

Parameters:

predicate (lambda) – A lambda, or function, accepting a INuclide as a parameter

Examples

>>> from armi.nucDirectory.nuclideBases import NuclideBases
>>> nuclideBases = NuclideBases()
>>> [nn.name for nn in nuclideBases.where(lambda nb: "Z" in nb.name)]
['ZN64', 'ZN66', 'ZN67', 'ZN68', 'ZN70', 'ZR90', 'ZR91', 'ZR92', 'ZR94', 'ZR96', 'ZR93', 'ZR95', 'ZR']
>>> # in order to get length, convert to list
>>> isomers90 = list(nuclideBases.where(lambda nb: nb.a == 95))
>>> len(isomers90)
3
>>> for iso in isomers:
...     print(iso)
<NuclideBase MO95: Z:42, A:95, S:0, label:MO2N>
<NuclideBase NB95: Z:41, A:95, S:0, label:NB2N>
<NuclideBase ZR95: Z:40, A:95, S:0, label:ZR2N>
single(predicate)[source]

Return a single INuclide object meeting the specified condition.

Similar to where(), this function uses a lambda input to filter the INuclide instances. If there is not 1 and only 1 match for the specified condition, an exception is raised.

Examples

>>> from armi.nucDirectory import nuclideBases
>>> nuclideBases.single(lambda nb: nb.name == "C")
<NaturalNuclideBase C: Z:6, w:12.0107358968, label:C>
>>> nuclideBases.single(lambda nb: nb.z == 95 and nb.a == 242 and nb.state == 1)
<NuclideBase AM242M: Z:95, A:242, S:1, label:AM4C>
changeLabel(nuclideBase, newLabel)[source]

Updates a nuclide label and modifies the byLabel look-up dictionary.

Notes

Since nuclide objects are defined and stored globally, any change to the attributes will be maintained.

imposeBurnChain(burnChainStream)[source]

Apply transmutation and decay information to each nuclide.

Notes

You cannot impose a burn chain twice. Doing so would require that you clean out the transmutations and decays from all the module-level nuclide bases, which generally requires that you rebuild them. But rebuilding those is not an option because some of them get set as class-level attributes and would be orphaned. If a need to change burn chains mid-run re-arises, then a better nuclideBase-level burnchain cleanup should be implemented so the objects don’t have to change identity.

See also

armi.nucDirectory.transmutations

describes file format

addNuclideBases(nuclidesFile: str)[source]

Read natural abundances of any natural nuclides.

This adjusts already-existing NuclideBases and Elements with the new information.

Implementation: Separating natural abundance data from code. I_ARMI_ND_DATA0
signature: addNuclideBases
requirements: R_ARMI_ND_DATA

This function reads the nuclides.dat file from the ARMI resources folder. This file contains metadata for 4,614 nuclides, including number of protons, number of neutrons, atomic number, excited state, element symbol, atomic mass, natural abundance, half-life, and spontaneous fission yield. The data in nuclides.dat have been collected from multiple different sources; the references are given in comments at the top of that file.

Parameters:

nuclidesFile (str) – File path to the custom ARMI “nuclides.dat” file, containing a plain text description of all nuclides to be modeled including: Z, number of neutrons, mass number, AMU, natural abundance, half life, nu-bar and more.

readMCCNuclideData(mccNuclidesFile)[source]

Read in the label data for the MC2-2 and MC2-3 cross section codes to the nuclide bases.

Implementation: Separating MCC data from code. I_ARMI_ND_DATA1
signature: readMCCNuclideData
requirements: R_ARMI_ND_DATA

This function reads the mcc-nuclides.yaml file from the ARMI resources folder. This file contains the MC2-2 ID (from ENDF/B-V.2) and MC2-3 ID (from ENDF/B-VII.0) for all nuclides in MC2. The mcc2id, mcc3idEndfVII0, and mcc3idEndfVII1 attributes of each NuclideBase instance are updated as the data is read, and the global dictionaries byMcc2Id byMcc3IdEndfVII0 and byMcc3IdEndfVII1 are populated with the nuclide bases keyed by their corresponding ID for each code.

updateNuclideBasesForSpecialCases()[source]

Update the nuclide bases for special case name changes.

Implementation: The special case name Am242g is supported. I_ARMI_ND_ISOTOPES6
signature: updateNuclideBasesForSpecialCases
requirements: R_ARMI_ND_ISOTOPES

This function updates the keys for the NuclideBase instances for Am-242m and Am-242 in the byName and byDBName global dictionaries. This function associates the more common isomer Am-242m with the name “AM242”, and uses “AM242G” to denote the ground state.

Notes

This function is specifically added to change the definition of AM242 to refer to its metastable isomer, AM242M by default. AM242M is most common isomer of AM242 and is typically the desired isomer when being requested rather than than the ground state (i.e., S=0) of AM242.